新高考备考质量监测与评价体系构建——以“监测—评价—反馈—优化”闭环实现高考备考增值

作者: 丁玉祥 发布时间: 2026-03-05 阅读:( 454 )  

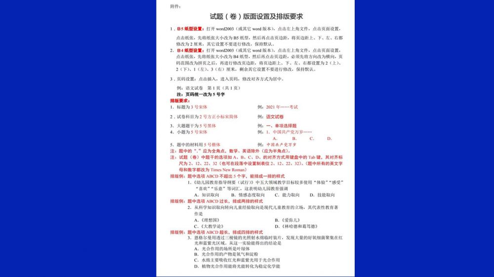
69a99ea067776.JPG

69a99eaa916d9.JPG

69a99eb6b7933.JPG

69a99ec14151c.JPG


参与评论 共有0条评论


微信

分享到微信

微博