基于循证的教师教学风格诊断及优化
教学风格是教师在长期的教学实践中形成的一种具有个体特征的教学特色,集教育思想、教学主张、教学情感、教学作风于一体,是教师教育艺术趋于成熟的标志。《教育部关于加强和改进新时代基础教育教研工作的意见》一文中明确指出:要“充分发挥教研机构在推进区域课程教学改革、教学诊断与改进、课程教学资源建设、培育推广优秀教学成果等方面的重要作用。”将循证理念引入教研领域,开展中小学教师教学风格诊断,就能通过被观察教师教学状态、行为表现等相关数据及证据,白描出这些教师的教学风格,并为其聚焦教学改进点、优化教学风格给予精准的指导。中小学教师教学风格的打造是助推区域强师计划的有效抓手之一。
身为基础教育教学研究者,在深入课堂开展教师教学风格研究过程中,需要明晰三个问题:一是如何确定循证指标?二是如何开展教师教学风格诊断?三是如何指导教师优化自身教学风格?本文主要围绕以上三个问题开展全面论述。
一、循证指标的确立
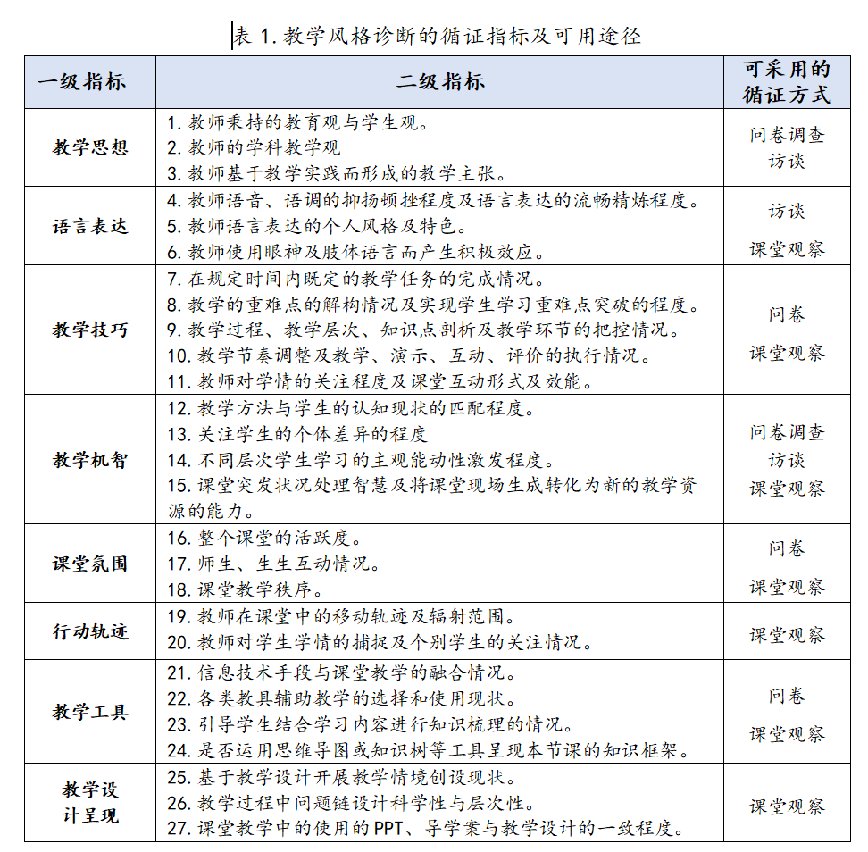
循证研究常常采用课堂观察、问卷调查、访谈等方式收集教师课堂教学的过程性数据。在数字化教育背景下,当下一些发达地区的循证研究往往会依托各类大数据平台,自动完成教师教学行为数据智能采集与分析。当然,无论是选择何种途径,教师教学风格诊断的前提是选择并确立合适的课堂教学循证指标。如,近两年,在跟进几所中小学开展教师教学风格诊断时,我所在的研究团队通过反复论证,逐步确立了课堂循证观察的8个一级指标(教学思想、语言表达、教学技巧、教学机智、课堂氛围、行动轨迹、教学工具、教学设计呈现)和27个二级指标,建构了教师教学风格诊断循证指标体系(见下表1)。

当研究团队进驻学校,开展教师教学风格诊断时,其循证研究的途径选择应因地制宜,而非简单地仅采用课堂观察或访谈某种方式采集数据。
二、教师教学风格诊断
诊断教师教学风格的前提是了解教学风格的类别及每一类风格的主要特征。教师教学风格是多因素决定的产物,从沟通风格和管理教育过程的角度来看,教师教学风格可分为专制型、自由型和民主型三类;从教师整体表达角度来看,教师教学风格大致存在理智型、情感型、自然型、技巧型和诙谐型五类;从课堂关注主体角度来看,教师教学风格则可分为教师中心型、儿童中心型和折中型三类。每一类教学风格都有自己较为突出的外在表征及特质。在深入课堂进行教师教学风格诊断时,基础教育教学研究团队一般会先进行课堂观察点分工,明晰循证指标的赋分标准,再开启对被观测教师的课堂教学观察、记录及基于标准客观赋分等工作,当然,在有条件的学校,此过程也可借助大数据平台进行智能化处理。在完成课堂教学观察、评估后,研究团队再基于实证数据,客观开启教师教学风格定位与白描工作。如:一位教师教学设计的课堂呈现较好,各个教学环节都恰到好处,教学方法的选择与使用适切,教学目标清晰可见,能够适当合理的从学生的心理特点和实际接受能力方面去考虑,其教学过程、教学层次、知识点剖析及教学环节的把控良好,整个课堂的教学节奏如行云流水,其教学、演示、互动、评价的执行情况良好,教学的重、难点把握准确,我们就能从教师整体表达角度出发,将其诊断为技巧型。完成教师教学风格诊断后,研究团队还要基于循证证据,确定被观测教师课堂教学的生长点,为这些教师教学风格优化做好前期铺垫。
三、教师教学风格优化
教学风格不是教师入职即可获得的,其形成是需要时间积淀的。纵观优秀教师的教育生涯,其教学风格的形成一般会经历风格基础、风格探究、风格创造和风格升华四个阶段。大多数教师在工作的前两年,主要处于风格基础阶段;伴随着教育教学阅历的持续丰富,在第3—5年,甚至更长时间,教师都会处于教学风格探究阶段;教师从教的第5—10年是实现其教学风格创造的关键期,只有好好把握了此期教师的发展契机,才能助力教师迈向教学风格升华阶段,实现职业生涯的高质量发展。因此,将循证理念引入中小学教学研究领域,基于实证开展常态化的教师教学风格诊断研究,最值得称道之处在于能打通研究者与被观察教师之间的沟通渠道,使被观察者能从证据中看到自己的课堂,明晰未来发展的生长点,那么,研究者给出的教学风格诊断结果及建议更容易被教师肯定并采纳。
如何助力教师教学风格优化?这就需要整合区域、学校及教师三方资源,以组合拳的方式进行系统突破。
(一)建立区—校教师进阶发展跟踪机制
《新时代基础教育强师计划》(后简称《强师计划》)中明确指出:要“全面提高教师培养培训质量,整体提升中小学教师队伍教书育人能力素质。”将循证教研引入教师发展研究之中,遵循中小学教师专业发展规律,开展教师教学风格诊断与优化研究,是区域和学校响应国家《强师计划》相关要求的积极之举。基于教师教学风格四阶段的发展特征,整合区校资源,建立区—校教师进阶发展驱动机制,就能结合风格基础、风格探究、风格创造和风格升华等不同阶段的教师发展的特点及需求,常态开展教师教学风格诊断,跟踪指导教师优化自身教学风格,在助力不同阶段教师教学风格升华的同时实现教师群体的螺旋上升式发展。
(二)建构教师职业生涯发展研训体系
从群体层面优化教师的教学风格,需要整合区域和学校的资源,建构教师职业生涯发展研训体系。从研的角度来说,需组建U—D—S教师职业生涯研究团队,从教师教学风格发展阶段、形式机制、发展困境及优化策略与途径等方面开展系统研究,将其研究成果融入教师职业生涯培训课程体系之中。从训的角度而言,则需开发一系列教师职业发展培训课程,通过常态化培训打通教学风格诊断与教学风格优化的通道,使教学风格诊断的结果及建议为教师制定自身职业发展规划聚焦问题,指明方向。教师职业生涯发展研训体系的建构,使每一位教师因研训而沿着课堂教学实践→教学风格诊断→职业生涯规划→教学风格优化的轨迹不断前行。
(三)搭建优秀教师成长经验共享平台
教学风格的优化,离不开教师学习共同体的经验分享和智慧共享,因此,搭建区—校优化教师成长经验共享平台就显得尤为重要。区域或学校可通过举办名师讲坛、教师共读会、名师工作室主题研讨、青蓝工程、教学成果博览会、教学风格大比拼、征文比赛等,为区域和学校教师的可持续发展搭建经验共享平台,充分调动每一位教师的主观能动性,使其能通过经验共享平台看见自己、发现自己、反思自已,汲取他人发展的宝贵经验,取长补短,在全面提升自身素养的基础上,进一步优化自身教学风格。
基于循证开展教学风格诊断与优化研究,既是关乎每一位教师专业可持续发展的要事,也是建构区域教育高质量发展的大事。在全面深化新课程改革的今天,我们唯在将着力点聚焦于教师这一关键主体上,以实证教研的范式加强教师教学风格诊断研究,从跟踪机制、研训体系和共享平台三个维度全面发力,全面推进教师教学风格优化工程,才能使教师的职业发展焕发出新的生命力。
(本文系湖北省教育科学“十四五”规划2021年度重点课题“汉派中小学校长生存状态及专业发展实证研究”(项目编号:2021JA121)的研究成果之一。)
本文系《湖北教育》(综合资讯)“强师路径探索与实践”专栏文章,发表于《湖北教育》第八期


2